华光源海国际物流集团股份有限公司
全国咨询热线:
0731-85012731
专业货运代理服务商,
可信赖的物流方案专家
首页
关于我们
服务中心
合作伙伴
新闻动态
人才招聘
人才招聘
联系方式
投资者关系
25年专注
货运代理
行业
深耕物流领域,为您提供可靠的物流解决方案
首页
>>
新闻资讯
>>
行业动态
>>
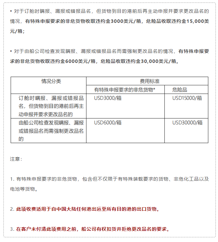
突发!海关截获集装箱中装满23.78吨“炸药”准备出运!船公司重罚30000美金
突发!海关截获集装箱中装满23.78吨“炸药”准备出运!船公司重罚30000美金
来源:
|
作者:
higoshipping
|
发布时间:
2022-08-09
|
713
次浏览
|
🔊
点击朗读正文
❚❚
▶
|
分享到:
上一篇:
7月洋山深水港生产作......
下一篇:
国家规定的沿海港口重......
货代报价咨询
0731-85012731
华光源海直播间
新闻资讯
公司新闻
行业动态
信息披露
招聘信息
1
新闻动态