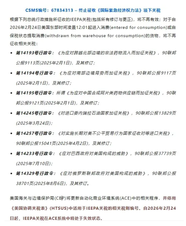
美国海关与边境保护局(CBP)日前通过货运系统消息(CSMS #67834313)发布公告,确认自2026年2月24日美国东部时间凌晨12:01起,正式终止依据《国际紧急经济权力法》(IEEPA)加征的所有额外关税。这意味着此前围绕“芬太尼关税”“对等关税”等一系列基于紧急经济权力实施的关税措施,将正式停止执行。

此次调整源于2026年2月20日发布的总统行政命令“Ending Certain Tariff Actions”。公告明确,自生效时间起,所有在IEEPA框架下实施的相关关税措施不再有效,不再对进入消费或自保税仓提取消费的进口货物征收额外关税。
被终止的关税措施涵盖范围广泛,包括针对北部边境非法药物流入、南部边境安全问题、所谓中国合成阿片类药物供应链、委内瑞拉石油相关贸易,以及此前实施的“对等关税”等多项行政令。此外,针对巴西及俄罗斯政府的相关IEEPA关税措施也在此次终止之列。
CBP表示,将同步更新自动化商业环境系统(ACE),停用《美国协调关税表》(HTSUS)中对应的IEEPA税则编码。自2月24日起,上述税项在报关系统中将自动失效。

对于全球贸易与供应链而言,此举具有重大影响。IEEPA关税曾在多个贸易摩擦与地缘政治背景下被用作政策工具,涉及多个主要贸易伙伴及关键商品。此次全面终止,意味着美国在紧急经济权力框架下实施的关税措施阶段性退出。
市场人士预计,相关商品进口成本将明显下降,尤其是此前受“芬太尼关税”和“对等关税”影响的品类。对跨境电商、制造业进口商以及能源相关贸易企业而言,短期内现金流压力有望缓解。
不过,政策层面仍存在不确定性。公告同时提及,美国政府将在未来数月内评估并公布新的、符合法律框架的关税措施。也就是说,此次终止并不必然意味着美国整体贸易政策转向宽松,而更可能是法律路径与政策工具的调整。
总体而言,2月24日将成为近期美国贸易政策的重要时间节点。对于全球出口商与物流企业而言,及时调整报价、报关编码及合同条款,将成为接下来的重点工作。